Hippo Point Salmon Care

Males have a lovely red blush but will also exhibit some blue and shades of green. Web Common Name s.


Ptyochromis Sp Salmon Hippo Point Youtube

It can refer to air quality water quality risk of getting respiratory disease or cancer.

. Web Haplochromis sp. Discussion Forum Board of Fawn Creek Montgomery. Hippo Point Salmon Geo.

Shallow rocky areas Diet. Jump to Latest Follow 1 - 4 of 4 Posts. Our shop is filled with over 750 aquariums and.

Pay in 4 interest-free installments for orders over 5000 with Learn more Size Regular Quantity. The health of a city has many different factors. Web Ptyochromis Hippo Point Salmon Males 35-4 Kept and cared for at our massive aquarium store in San Diego California.

Hippo point species profile with information about taxonomy distribution natural history aquarium keeping and conservation. Web In Fawn Creek there are 3 comfortable months with high temperatures in the range of 70-85. Web hippo point salmon.

Web Lake Victoria-hippo point salmon is rather new cichlid native to Lake Victoria in Africa. Shallow sandy habitat Diet. Web Fawn Creek KS Community Forum.

It has a fox-like appearance that charms on sight and a. PTYOCHROMIS SP SALMON HIPPO POINT SALMON Geo. Hippo Point Kenya Habitat.

Web Sold Out Scientific Name. August is the hottest month for Fawn Creek with an average high temperature of. Web Health in Fawn Creek Kansas.

Web Hippo Point Salmon 2999 USD Sold out Shipping calculated at checkout. Web The Pom is a tiny toy dog with an average height between 8 to 11 inches and an average weight between 4 to 7 pounds. Joined Sep 25 2008 702 Posts.

TOPIX Facebook Group Craigslist City-Data Replacement Alternative.


A Na Etom Foto Viktorianec Ptyochromis Sp Hippo Point Salmon Tropical Fish African Cichlids Fish Pet


Ihr Homepagetitel


Jual Hippo Point Salmon X Pundamilia Hybrid Cichlid Jakarta Utara Mawar Aquatic Tokopedia


萨尔门 维鲷三湖慈鲷热带鱼观赏用原生鱼 哔哩哔哩


Hippo Point Salmon Meta Fish


Hippo Point Salmon Ptyochromis Sp Tampa Bay Cichlids


Ptyochromis Sp Salmon Hippo Point Hook D On Fish


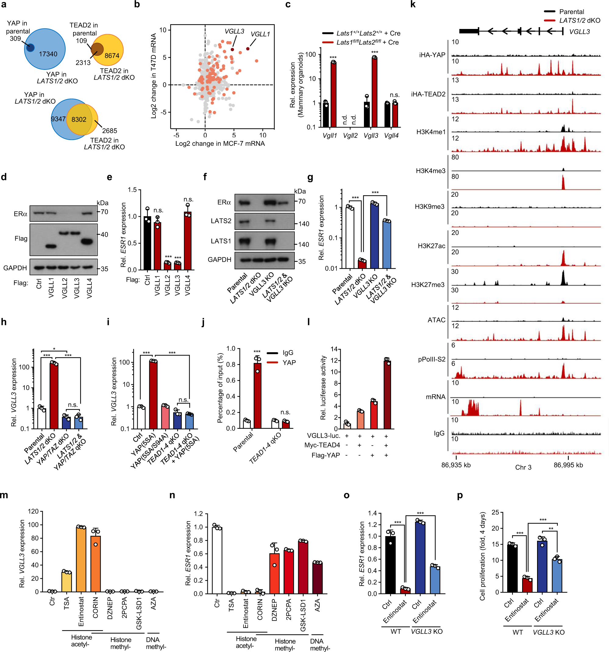
Transcriptional Repression Of Estrogen Receptor Alpha By Yap Reveals The Hippo Pathway As Therapeutic Target For Er Breast Cancer Nature Communications


Ptyochromis Sp Salmon Cichlid Fish Forum


Viktoriasee Cichliden


African Cichlid Hippo Point Salmon Cichlid Ptyochromis Hippo Point 4 5cm Aquarium Central


Ptyochromis Sp Salmon Hippo Point Salmon 1 5 Aquarists Across Canada


Ptyochromis Sp Salmon Hippo Point Salmon Youtube


Big Sky Cichlids Ptyochromis Sp Hippo Point Salmon Gallery


Friday Photospread The Oddly Familiar Drape Fin Barb Amazonas Magazine


The Ptyochromis Sp Hippo Point Salmon Fish According To Steve Facts


Ptyochromis Sp Hippo Point Salmon

Iklan Atas Artikel

Iklan Tengah Artikel 1

Iklan Tengah Artikel 2

Iklan Bawah Artikel